Vai ai contenuti

TEMPORIZZATORE DIFFERENZIALE - MY TRAIN MODEL

Salta menù
100 ELECTRONICS PROBLEM SOLVING
Title
Salta menù

TEMPORIZZATORE DIFFERENZIALE

SCHEMI ELETTRICI
Chiude due circuiti di alimentazione in tempi diversi.
È praticamente un doppio interruttore temporizzato e automatico.
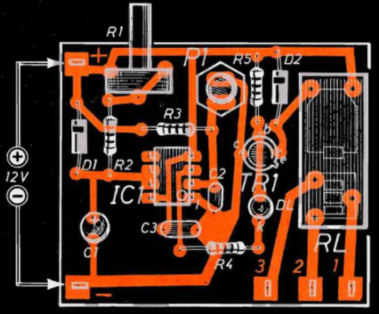
Circuito teorico del temporizzatore nel quale i tempi di esercizio, compresi fra 1" e 30", vengono fissati tramite R1. Il pulsante P1 comanda il reset, mentre il diodo led DL segnala la sensibilizzazione del relè RL.
Torna ai contenuti