Vai ai contenuti

STABILIZZATORI A TENSIONE VARIABILE - Punto Connesso

Salta menù
IDEE IN ELETTRONICA
PUNTO CONNESSO
Title
Salta menù

STABILIZZATORI A TENSIONE VARIABILE

PROGETTI PARTE 1
Oltre ai due integrati della serie 78-79 ne esistono altri siglati LM.317 - LM.337, sempre provvisti di 3 terminali, che consentono di variare i volt d’uscita da un minimo ad un massimo.
L’integrato siglato LM.317 serve per stabilizzare le sole tensioni positive .
L’integrato siglato LM.337 serve per stabilizzare le sole tensioni negative .
Anche in questi integrati la tensione da stabilizzare viene applicata sul terminale E e la tensione stabilizzata viene prelevata dal terminale U. Il terzo terminale, anziché essere indicato con la lettera M, viene contrassegnato con la lettera R che significa regolazione. In qualche schema la lettera R è sostituita da ADJ che significa adjust. Le caratteristiche di questi due tipi di integrati riportate nei manuali sono le seguenti:
Max tensione Entrata/Uscita = Molti ritengono che i 40 volt indicati rappresentino la massima tensione applicabile sull’ingresso E.
Invece su questo ingresso è possibile applicare anche tensioni di 50 - 60 - 80 - 90 -100 volt.
Importante è non superare mai 40 volt tra il valore di tensione applicato sull’Entrata rispetto a quello prelevato dall’Uscita.
Quindi se sull’Entrata applichiamo 50 volt non potremo stabilizzare tensioni minori di: 50 – 40 = 10 volt
Se sull’Entrata applichiamo 100 volt  non potremo stabilizzare tensioni minori di: 100 – 40 = 60 volt
Se sull’Entrata applichiamo una tensione di 35 volt, potremo stabilizzare tensioni fino ad un valore minimo di 1,25 volt, perchè la differenza tra la tensione applicata in Entrata e quella prelevata in Uscita rimane entro i 40 volt massimi.
Minima tensione Uscita = 1,25 volt è la minima tensione che l’integrato riesce a stabilizzare.
Massima corrente Uscita = Questa massima corrente di 1,5 amper si riesce a prelevare soltanto se il corpo dell’integrato viene fissato su una adeguata aletta di raffreddamento, diversamente ci dovremo limitare a 0,5-0,6 amper; infatti, quando il suo corpo si surriscalda la protezione termica presente all’interno dell’integrato abbassa la tensione sui terminali d’uscita.
Massima potenza = I 15 watt riportati rappresentano la massima potenza che l’integrato riesce a dissipare.
Per conoscere i watt di dissipazione potremo usare questa formula:
Vu = tensione prelevata dal terminale U amper max = corrente prelevata in uscita Applicando sul terminale E una tensione di 30 volt e prelevando dal terminale U una tensione stabilizzata di 18 volt 1,5 amper, supereremo i watt massimi consentiti: (30 – 18) x 1,5 = 18 watt Per limitare la dissipazione ad un valore inferiore a 15 watt è possibile adottare due soluzioni: - ridurre l’assorbimento massimo a 1,1 amper:(30 – 18) x 1,1 = 13,2 watt - ridurre la tensione sull’ingresso, portandola da 30 volt a soli 25 volt: (25 – 18) x 1,5 = 10,5 watt
Se sull’ingresso applichiamo 25 volt e preleviamo in uscita una tensione di 9 volt, per sapere quale corrente massima possiamo prelevare dovremo usare la seguente formula: amper = 15 : (volt ingresso – volt uscita) quindi con 9 volt dovremo limitarci a soli: 15 : (25 – 9) = 0,93 amper
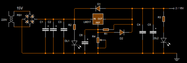
STABILIZZATORE per tensioni FISSE Lo schema per realizzare un alimentatore in grado di fornire un valore di tensione fisso, usando un integrato LM.317, è riportato in figura. Si consiglia sempre di applicare sull’ingresso una tensione non minore di 1,2 volte e possibilmente non maggiore di 1,4 volte rispetto al valore della tensione che si desidera stabilizzare. Quindi per ottenere in uscita una tensione stabilizzata di 12 volt, è consigliabile applicare sul suo ingresso una tensione: non minore di 12 x 1,2 = 14,4 volt non maggiore di 12 x 1,4 = 16,8 volt Per ottenere in uscita una tensione stabilizzata di 30 volt, è consigliabile applicare sul suo ingresso una tensione: non minore di 30 x 1,2 = 36 volt non maggiore di 30 x 1,4 = 42 volt
VALORE della RESISTENZA R1 Qualsiasi tensione desideriamo ottenere in uscita, conviene sempre scegliere per la resistenza R1 un valore fisso di 220 ohm. Nota = Il valore della resistenza R1 può essere ridotto fino ad un minimo di 180-150 ohm o aumentato fino ad un massimo di 330-390 ohm.
CALCOLO della RESISTENZA R2 Per calcolare il valore di R2 dovremo utilizzare questa formula: R2 = [(volt uscita : 1,25) – 1] x R1 Il numero 1,25 sono i volt minimi che l’integrato è in grado di stabilizzare.
LE FUNZIONI dei DIODI DS1-DS2 Il diodo DS1 collegato tra i piedini E-U con il terminale positivo rivolto verso il terminale d’ingresso E, serve per proteggere l’integrato ogni volta che viene spento l’alimentatore. Senza questo diodo, la tensione positiva immagazzinata dall’elettrolitico C5 si scaricherebbe sul terminale U danneggiando l’integrato. Con questo diodo, la tensione positiva raggiungerà il terminale E scaricando l’elettrolitico C5. Il diodo DS2 posto tra i piedini R-U con il terminale positivo rivolto verso il terminale U, serve per scaricare istantaneamente il condensatore elettrolitico C3 nel caso in cui venisse accidentalmente messa in cortocircuito la tensione d’uscita.
la capacità del condensatore elettrolitico C1 si calcola con la formula: microfarad = 20.000 : (volt : amper) La capacità dei condensatori elettrolitici C3-C5 è sufficiente che sia 10 volte inferiore alla capacità del condensatore d’ingresso C1.

ESEMPIO Vogliamo realizzare un alimentatore con l’integrato LM.317 ( figura sopra), in grado di fornire in uscita una tensione stabilizzata fissa di 15 volt.
Soluzione =
Volendo prelevare in uscita una tensione di 15 volt, come prima operazione dovremo calcolare quale tensione minima e massima occorre applicare sul terminale d’ingresso E:
valore minimo 15 x 1,2 = 18 volt valore massimo 15 x 1,4 = 21 volt
Quindi potremo utilizzare una tensione di 19-20-21 volt ma anche di 25 volt, tenendo presente che più aumentiamo la tensione d’ingresso, più il corpo dell’integrato si scalderà durante il funzionamento.
Ammesso di applicare sull’ingresso E una tensione di 22 volt e di scegliere per la resistenza R1 un valore di 220 ohm, potremo calcolare il valore della resistenza R2 utilizzando la formula:
R2 = [(volt uscita : 1,25) – 1] x R1
[(15 : 1,25) – 1] x 220 = 2.420 ohm valore che otterremo collegando in serie una resistenza da 2.200 ohm ad una da 220 ohm.
Conoscendo il valore delle resistenze R1-R2, potremo conoscere quale tensione preleveremo dal terminale d’uscita U utilizzando la formula: volt uscita = [(R2 : R1) + 1] x 1,25
Quindi con una R2 da 2.420 ohm e una R1 da 220 volt otterremo in uscita una tensione di:
[(2.420 : 220) + 1] x 1,25 = 15 volt
Per calcolare la capacità del condensatore elettrolitico C1 con una tensione d’ingresso di 22 volt e prevedendo di prelevare una corrente massima di 1,5 amper, useremo la formula:
microfarad = 20.000 : (volt : amper)
quindi ci serve una capacità non minore di:
20.000 : (22 : 1,5) = 1.363 microfarad
Poichè questo valore non è standard useremo una capacità di 2.200 microfarad.
Per gli elettrolitici C3-C5 sceglieremo una capacità 10 volte minore di C1, quindi potremmo usare 100 microfarad oppure 220 microfarad.
Torna ai contenuti