Vai ai contenuti
PARTENZA E ARRESTO SOFT MOTORINI CC - Punto Connesso
Salta menù
×
Home Page
PROGETTI PARTE 1
▼
STABILIZZATORI DI TENSIONE SERIE 78XX
STABILIZZATORI A TENSIONE VARIABILE
ALIMENTAZIONE DUALE
ALTRI ALIMENTATORI
ALIMENTATORE CON L200 10A
PROGETTI PARTE 2
▼
TRENO PENDOLO (TRENINI ELETTRICI)
ALIMENTATORE MODULARE PER TRENINI
PARTENZA E ARRESTO SOFT MOTORINI CC
COMANDO SCAMBI A SCARICA CAPACITATIVA
ALIMENTATORE TRENINO CON LM324
ALIMENTATORE AVANTI E INDIETRO TRENINI
PROGETTI PARTE 3
▼
TEMPORIZZATORE VERSIONE 1
CENTRALINA EFFETTI PER PRESEPE
POTENZIAMO I DIODI ZENER
TERMOSTATO DI SICUREZZA
INDICATORE DI TERRA DIFETTOSA
PROGETTI PARTE 4
▼
REOSTATO ELETTRONICO
PROGETTI PARTE 5
▼
TESTER PER FOTOACCOPIATORI
UTILITY
IDEE IN ELETTRONICA
PUNTO CONNESSO
Title
Salta menù
×
Home Page
PROGETTI PARTE 1
▼
STABILIZZATORI DI TENSIONE SERIE 78XX
STABILIZZATORI A TENSIONE VARIABILE
ALIMENTAZIONE DUALE
ALTRI ALIMENTATORI
ALIMENTATORE CON L200 10A
PROGETTI PARTE 2
▼
TRENO PENDOLO (TRENINI ELETTRICI)
ALIMENTATORE MODULARE PER TRENINI
PARTENZA E ARRESTO SOFT MOTORINI CC
COMANDO SCAMBI A SCARICA CAPACITATIVA
ALIMENTATORE TRENINO CON LM324
ALIMENTATORE AVANTI E INDIETRO TRENINI
PROGETTI PARTE 3
▼
TEMPORIZZATORE VERSIONE 1
CENTRALINA EFFETTI PER PRESEPE
POTENZIAMO I DIODI ZENER
TERMOSTATO DI SICUREZZA
INDICATORE DI TERRA DIFETTOSA
PROGETTI PARTE 4
▼
REOSTATO ELETTRONICO
PROGETTI PARTE 5
▼
TESTER PER FOTOACCOPIATORI
UTILITY
PARTENZA E ARRESTO SOFT MOTORINI CC
PROGETTI PARTE 2
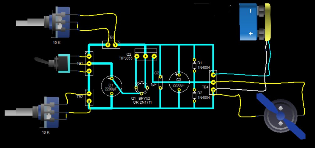
Questo circuito provvede alla partenza e all'arresto in modo graduale di un motorino 12/15 v , ad esempio una locomotiva di un plastico ferroviario.
Torna ai contenuti
Per poter utilizzare questo sito è necessario attivare JavaScript.